近日,第十三屆全國人大常委會第三十一次會議對《中華人民共和國民事訴訟法(修正草案)》進行了審議。現將《中華人民共和國民事訴訟法(修正草案)》予以公布,社會公眾可以直接登錄中國人大網(www.npc.gov.cn)或國家法律法規數據庫(flk.npc.gov.cn)提出意見,也可以將意見寄送全國人大常委會法制工作委員會(北京市西城區前門西大街1號,郵編:100805.信封上請注明民事訴訟法修正草案征求意見)。
征求意見截止日期:2021年11月21日。

中華人民共和國民事訴訟法(修正草案)征求意見
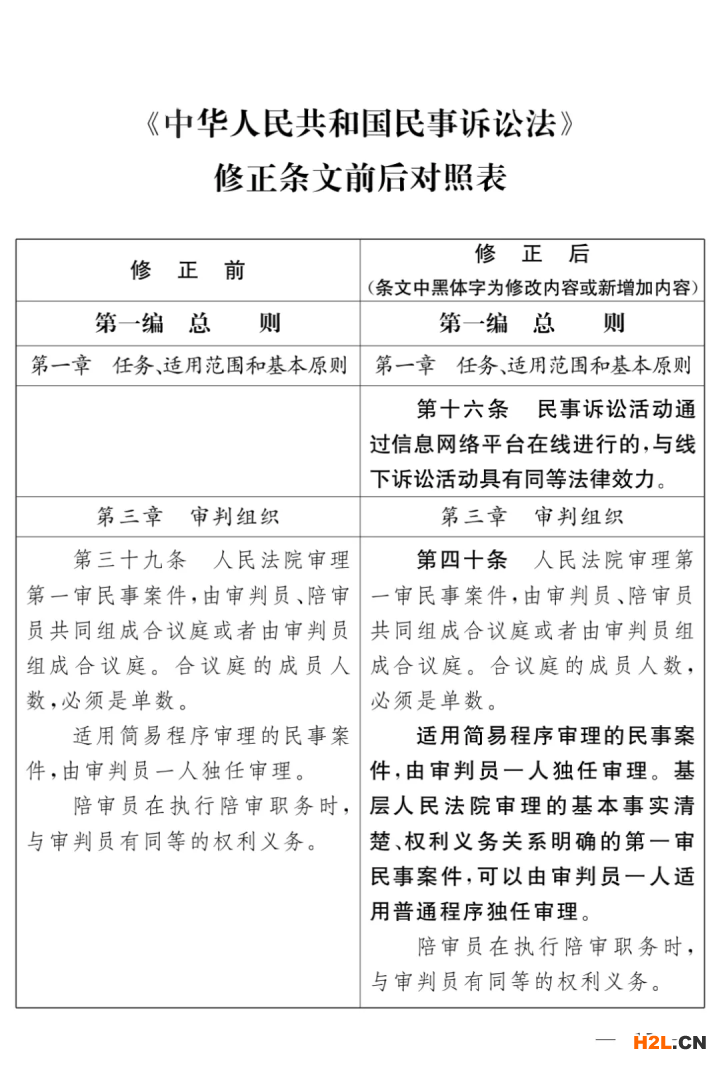
一、增加一條,作為第十六條:“民事訴訟活動通過信息網絡平臺在線進行的,與線下訴訟活動具有同等法律效力。”
二、將第三十九條改為第四十條,第二款修改為:“適用簡易程序審理的民事案件,由審判員一人獨任審理。基層人民法院審理的基本事實清楚、權利義務關系明確的第一審民事案件,可以由審判員一人適用普通程序獨任審理。”
三、將第四十條改為第四十一條,增加一款,作為第二款:
“中級人民法院、專門人民法院對第一審適用簡易程序審理結案或者不服民事裁定提起上訴的第二審民事案件,事實清楚、權利義務關系明確的,可以由審判員一人獨任審理。”
四、增加一條,作為第四十二條:“人民法院審理的下列案件,不得由審判員一人獨任審理:
“(一)涉及國家利益、社會公共利益的;
“(二)涉及群體性糾紛,可能影響社會穩定的;
“(三)人民群眾廣泛關注或者其他社會影響較大的;
“(四)新類型或者疑難復雜的;
“(五)法律規定應當組成合議庭審理的;
“(六)其他不宜由審判員一人獨任審理的案件。”
五、增加一條,作為第四十三條:“人民法院在案件審理過程中,發現案件不宜由審判員一人獨任審理的,應當裁定轉由合議庭審理。
“當事人認為案件由審判員一人獨任審理違反法律規定的,可以向人民法院提出異議。人民法院對當事人提出的異議,應當審查,異議成立的,裁定轉由合議庭審理;異議不成立的,裁定駁回。”
六、將第八十七條改為第九十條,修改為:“經受送達人同意,人民法院可以采用能夠確認其收悉的電子方式送達訴訟文書。通過電子方式送達的判決書、裁定書、調解書,受送達人提出需要紙質文書的,人民法院應當提供。
“受送達人已向人民法院提供或者確認電子地址的,以送達信息到達該電子地址的日期為送達日期。受送達人未向人民法院提供或者確認電子地址的,以能夠確認收悉的日期為送達日期。”
七、將第九十二條改為第九十五條,第一款修改為:“受送達人下落不明,或者用本節規定的其他方式無法送達的,公告送達。自發出公告之日起,經過三十日,即視為送達。”
八、將第一百五十七條改為第一百六十條,第一款修改為:
“基層人民法院和它派出的法庭審理事實清楚、權利義務關系明確的簡單民事案件,適用本章規定。”
九、將第一百六十二條改為第一百六十五條,修改為:“基層人民法院和它派出的法庭審理事實清楚、權利義務關系明確、
爭議不大的簡單金錢給付案件,標的額為各省、自治區、直轄市上年度就業人員年平均工資百分之五十以下的,適用小額訴訟程序審理,實行一審終審。
“標的額超出前款規定,但在各省、自治區、直轄市上年度就業人員年平均工資三倍以下的,當事人雙方可以約定適用小額訴訟程序。”
十、增加一條,作為第一百六十六條:“下列案件,不適用小額訴訟程序審理:
“(一)人身關系、財產確權糾紛;
“(二)涉外民事糾紛;
“(三)需要評估、鑒定或者對訴前評估、鑒定結果有異議的糾紛;
“(四)一方當事人下落不明的糾紛;
“(五)當事人提出反訴的糾紛;
“(六)其他不宜適用小額訴訟程序審理的糾紛。”
十一、增加一條,作為第一百六十七條:“適用小額訴訟程序審理的案件,當事人明確表示放棄答辯和舉證期限的,人民法院可以直接開庭審理。
“被告要求書面答辯的,應當在收到起訴狀副本之日起七日內提出答辯狀。有特殊情況的,經向人民法院申請,可以延長至收到起訴狀副本之日起十五日內提出。
“小額訴訟案件的舉證期限由人民法院確定,也可以由當事
人協商一致并經人民法院準許,但不得超過七日。當事人在該期限內提供證據確有困難的,經向人民法院申請,舉證期限可以延長至十五日。”
十二、增加一條,作為第一百六十八條:“適用小額訴訟程序審理的案件,可以簡化起訴、答辯、傳喚、送達、庭審等程序和裁判文書內容,但應當保障當事人舉證、質證、陳述、辯論等訴訟權利。
“小額訴訟案件一般應當一次開庭審結并且當庭宣判,但人民法院認為確有必要再次開庭的除外。”
十三、增加一條,作為第一百六十九條:“小額訴訟案件應當在立案之日起兩個月內審結。有特殊情況需要延長的,經本院院長批準,可以延長一個月。”
十四、增加一條,作為第一百七十條:“人民法院在審理過程中,發現案件不宜適用小額訴訟程序的,應當適用簡易程序的其他規定審理或者裁定轉為普通程序。
“當事人認為案件不符合適用小額訴訟程序條件的,可以向人民法院提出異議。人民法院經審查,異議成立的,應當適用簡易程序的其他規定審理或者裁定轉為普通程序;異議不成立的,裁定駁回。”
十五、將第一百六十九條改為第一百七十七條,第一款修改為:“第二審人民法院對上訴案件應當開庭審理。經過閱卷、調查和詢問當事人,對沒有提出新的事實、證據或者理由,合議庭
或者獨任審判員認為不需要開庭審理的,可以不開庭審理。”
十六、將第一百九十四條改為第二百零二條,修改為:“經依法設立的調解組織或者依法任職的調解員主持達成調解協議,申請司法確認的,由雙方當事人自調解協議生效之日起三十日內,共同向下列人民法院提出:
“(一)人民法院邀請調解組織、調解員開展先行調解的,向作出邀請的人民法院提出;
“(二)當事人申請由人民調解委員會調解的,向人民調解委員會所在地基層人民法院提出;
“(三)當事人申請由其他依法設立的調解組織或者依法任職的調解員調解的,向當事人住所地、標的物所在地的基層人民法院提出。
“調解協議所涉糾紛應當由中級人民法院、專門人民法院管轄的,向相應的中級人民法院、專門人民法院提出。”
此外,本修正草案對《中華人民共和國民事訴訟法》的條款順序一并作相應調整。

中企檢測認證網提供iso體系認證機構查詢,檢驗檢測、認證認可、資質資格、計量校準、知識產權貫標一站式行業企業服務平臺。中企檢測認證網為檢測行業相關檢驗、檢測、認證、計量、校準機構,儀器設備、耗材、配件、試劑、標準品供應商,法規咨詢、標準服務、實驗室軟件提供商提供包括品牌宣傳、產品展示、技術交流、新品推薦等全方位推廣服務。這個問題就給大家解答到這里了,如還需要了解更多專業性問題可以撥打中企檢測認證網在線客服13550333441。為您提供全面檢測、認證、商標、專利、知識產權、版權法律法規知識資訊,包括商標注冊、食品檢測、第三方檢測機構、網絡信息技術檢測、環境檢測、管理體系認證、服務體系認證、產品認證、版權登記、專利申請、知識產權、檢測法、認證標準等信息,中企檢測認證網為檢測認證商標專利從業者提供多種檢測、認證、知識產權、版權、商標、專利的轉讓代理查詢法律法規,咨詢輔導等知識。
本文內容整合網站:中國政府網、百度百科、最高人民法院、知乎、國家認證認可監督管理委員會、國家知識產權局、市場監督總局
免責聲明:本文部分內容根據網絡信息整理,文章版權歸原作者所有。向原作者致敬!發布旨在積善利他,如涉及作品內容、版權和其它問題,請跟我們聯系刪除并致歉!






